Enquire Now
Enroll Now
Apply Now
UGC Entitled Online Program
+91 8448444827
/
+919136456674
Sign In
Enroll Now
Home
About Us
University Leaders
University Authorities
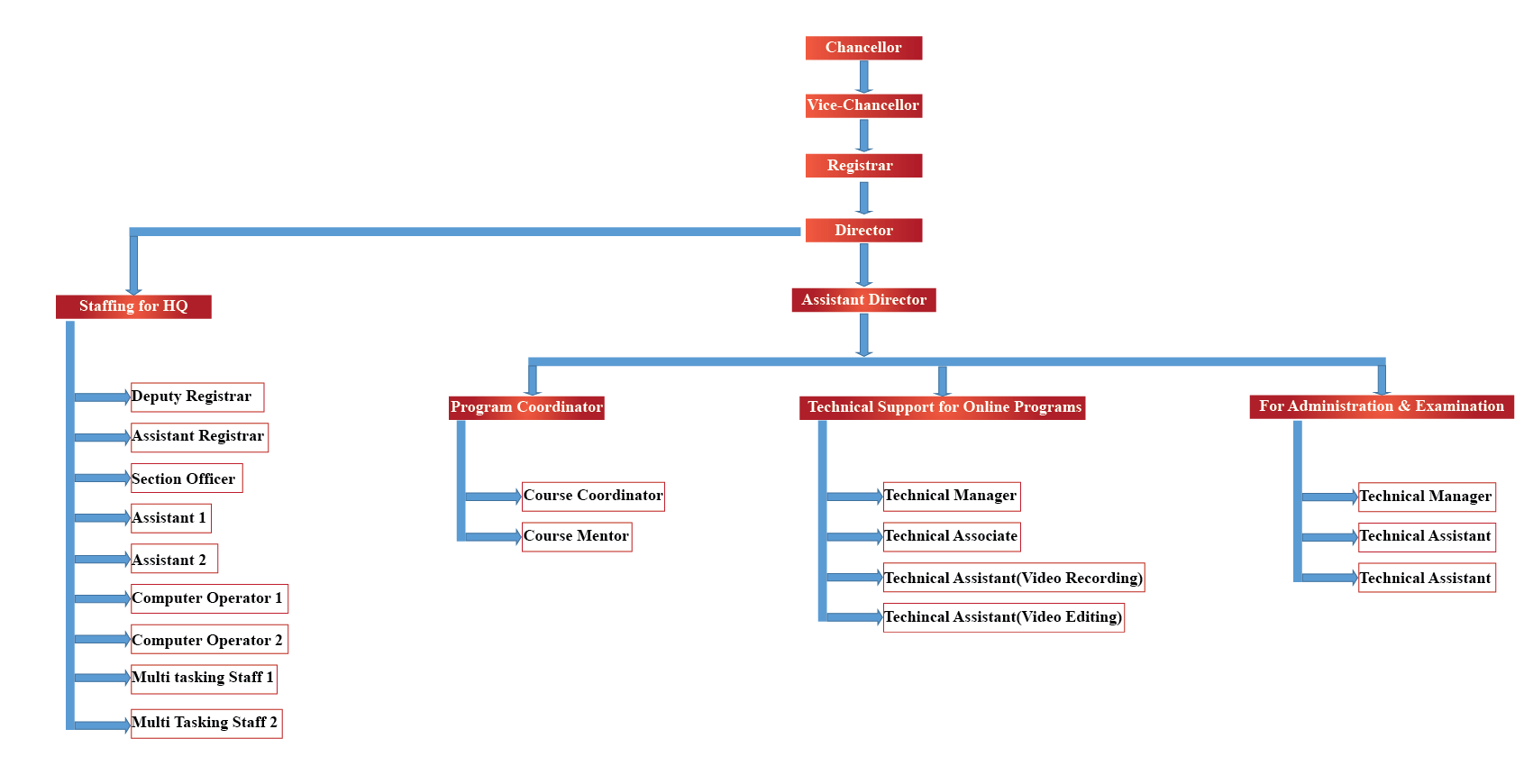
Organogram
Office Bearers
Teaching staff
Vision, Mission & Goals
Accreditations and Approvals
Programs
Online MBA
Overview
Electives
Admission Policy
Indian Students
Internattional Students
Admission Rules
Admission Procedure
Why Online MBA?
FAQ's
Teaching Methodology
Examination
Academic Overview
Cancellation / Refund Policy
Admission Walkthrough
Student Demo Portal
Academic Calendar
Webinar Calendar
Online BBA
Overview
Electives
Admission Policy
Indian Students
International Students
Admission Rules
Admission Procedure
Why Online BBA?
FAQ's
Teaching Methodology
Examination
Academic Overview
Cancellation / Refund Policy
Admission Walkthrough
Student Demo Portal
Coordinators
Academic Calendar
Webinar Calendar
Online BCA
Overview
Admission Policy
Indian Students
International Students
Admission Rules
Admission Procedure
FAQ's
Teaching Methodology
Examination
Academic Overview
Cancellation / Refund Policy
Academic Calendar
Online MCA
Overview
Admission Policy
Indian Students
International Students
Admission Rules
Admission Procedure
FAQ's
Teaching Methodology
Examination
Academic Overview
Cancellation / Refund Policy
Academic Calendar
Short-term Courses
Diploma Course
Diploma in AI and ML
Diploma in Cyber Security
Diploma in Data Analytics
Certificate Course
Internet of Things
Full Stack Development
Cloud Computing
Block Chain Management
Indian Politics
Indian History
Admin
Advantages DYPU
Infrastructure
Grievance & Complaints
Grievance Committee
Student Support & Counseling
Notices
Placement
Alumni FeedBack
Online Lecture Schedule
Exam Time Table
Exam
Marksheet Sample
Degree Sample
University Holidays
Working Hours
CIQA
About CIQA
Part 1: General Information
Part 2: Requirements as per CIQA Functioning
Part 3: Human Resources and Infrastructural Requirements
Part 4: Examinations
Part 5: PPR and e-Learning Material (e-LM)
Part 6: Programme Delivery through Learning Platform
Part 7: Self Regulation
Contact Us
Sign In
Office Organogram
Get in touch
✕
Select Age
18-21
22-25
26-30
31 - 35
36 - 40
40+
Select Program
MBA - Finance
WPMBA - Marketing Management
WPMBA - Operation & Production Management
WPMBA - Healthcare Management
WPMBA - Human Resource Management
WPMBA - Information Technology Management
WPMBA - Finance Management
MBA - International Business
MBA - Sales And Marketing
MBA - Human Resource Management
MBA - Retail Management
MBA - Logistics & Supply Chain Management
MBA - Entrepreneurship Management
MBA - Event Management
MBA - Hospital And Healthcare Management
MBA - Human Resource Management (HRM)
MBA - Finance Management (FM)
MBA - Business Analytics (BA)
MBA - Artificial Intelligence and Machine Learning (AT&ML)
MBA - Hospital Administration and Health Management
MBA - FinTech
MBA - International Business Management (IBM)
MBA - Operations Management (OM)
MBA - Project Management (PM)
MBA - IT Management (IT)
MBA - Marketing Management (MM)
Bachelor in Business Administration (Sem)
BBA in Aviation (Sem)
BBA in Travel and Tourism (Sem)
BBA in Marketing Management
BBA in Logistics & Supply Chain
BBA in Human Resources
BBA in Event Management
BBA in Sports Management
BBA in Retail Operations
BBA in Hospital Management
BBA in Investment Banking
SUBMIT
By Clicking on above button, I authorize DYPU representative to contact me via phone and/or email. This will override registry on DND/NDNC.
Programs
Courses
Teaching Methodology
Examination Protocol
Get in Touch
Industry Association
Placement Opportunities
Admissions
Admission Process
Physical Connect
Register Now
Progress Report
Flexible Validity
Contact Us
Cancellation Policy
DYPU
About DYPU
Advantages DYPU
Academic Team
About C&G
About ILM
Information Partner's
CIQA